Self-guided onboarding for ChannelEngine
How in-app guides have significantly enhanced onboarding by reducing time-to-value, boosting feature adoption, and decreasing churn and support costs.
SaaS
B2B
User Onboarding
Product-Led Growth
User Research
Design KPIs
Information Architecture
Interaction Design
Feature Adoptation
User Retention



Final results of the self-guided onboarding for first-time users
ChannelEngine is an e-commerce integration platform that connects brands and retailers to online marketplaces such as Amazon, Bol, Zalando, eBay, and Shopify. It allows merchants to seamlessly integrate, automate, and scale their sales across multiple marketplaces, reducing manual work while optimizing product visibility, order management, and pricing for increased revenue and efficiency.
Timeline
March - April 2024
(8 weeks)
Problem
As ChannelEngine grew rapidly, its increasing complexity overwhelmed new users, making onboarding difficult. Many users struggled to navigate marketplace-specific settings, delaying their ability to go live. The high learning curve also led to excessive support requests, increasing operational costs.
Key challenges
New users found it difficult to remember onboarding steps without assistance.
Over 56% of support tickets were tagged as "Functionality unclear."
High reliance on support resources, increasing support workload.
Business impact
Delays in going live reduced marketplace adoption and retention.
Increased operational costs due to frequent support interactions.
Higher churn risk as frustrated users abandoned the process.
Goals
Accelerate time-to-value and drive engagement through a seamless self-serve onboarding experience that supports ChannelEngine’s Product-Led Growth strategy.
Streamline the marketplace setup process to make onboarding faster, more intuitive, and accessible without manual guidance.
Guide new users through critical setup tasks to boost feature discovery and increase early adoption.
Reduce support dependency by proactively addressing user friction, lowering onboarding-related inquiries and operational costs.
Deliver a lightweight, scalable MVP that can be quickly validated and iterated without requiring heavy engineering resources.
Research & Discovery
User Interviews
Objectives
Understand how users experience the initial onboarding flow.
Identify pain points when setting up their first marketplace.
Explore how users seek help when they encounter blockers.
Key Findings
Information Overload - Many users felt overwhelmed by the number of steps involved and lacked a clear understanding of what to do first.
Unclear Guidance - Users often misunderstood key steps, such as attribute mapping, and didn’t realize they had made mistakes until later in the process.
Help Center Gaps - Although users visited the Help Center articles, they found the articles to be either too generic or too technical.
Reluctance to Ask for Help - Several users mentioned that they hesitated to contact support initially, preferring to try to resolve issues on their own.
They prefer Guidance - Participants preferred interactive, in-context guidance during setup.
The interface is outdated and cluttered. Navigating through redundant menus to perform simple tasks is frustrating. We need a more intuitive user experience.
Ecommerce Manager
Manufacturing and Distribution
11-50 employees
Complexity, as I try to run everything solo and lack technical resources, it was difficult to start with... I found the platform difficult.
Business Supplies & Equipment
Setting up the system is a nightmare. It's so easy to accidentally delete important configurations. We need a more straightforward setup process.
Customer Experience
Electronics and Machinery
11-50 employees
Onboarding team's process
Onboarding team’s process
After discussions with the Onboarding teams, I learned;
Dedicated onboarding is provided only to the top 2 tiers (based on revenue).
Lower-tiers, who account for 68% of customer base, receive only basic implementation support.
They must rely on inline messages and the Help Centre.
This reliance leads to gaps in understanding and increased support inquiries.
Activation funnel analysis
70% drop off in channel setup step.
Only 15% completed the channel activation funnel.
Channel activation funnel • Cohort: within first 7 days in Feb 2024
Help Center engagement analysis
User cohort: within the first 7 days - Period: February 2024
80% of the Help Center topics users visited were related to Channel Setup topics. This was correlated to the issues of the tickets created.
58% visitors contacted support through Help Center link.
Only 16% of users revisited Help Center after encountering an issue.
Support tickets analysis
A review of 5,000+ support tickets in Q1 2024 showed that 2,900 (56%) were related to unclear functionality. The highest volume of these tickets originated from Amazon, Bol, and Zalando.
Zendesk support ticket analysis for Q1 2024: Highest number of tickets were Amazon related
Why picked Bol for the MVP?
Since Amazon had planned development updates in Q1 and Q2 of 2024, we selected Bol for the MVP, focusing the following areas.
Channel setup
Product selection
Content mapping
Sankey diagram of Bol support tickets Q1 2024
Financial impact analysis
Average monthly support operational cost: €187,400.00
Average support cost per ticket: €31.00
Monthly support ticket cost for Q1 2024: €184,502.00
Monthly support ticket cost goes higher than operational cost in peak/holiday seasons
Support-related cost analysis: January 2024 to April 2024
Journey map for Bol channel activation
Following our research findings, I facilitated a journey mapping workshop to visualize user pain points and uncover key friction areas in the Bol channel activation process. This helped align cross-functional teams on the major challenges users faced during onboarding and find opportunities.
Marketplace manager’s journey map for Bol channel activation
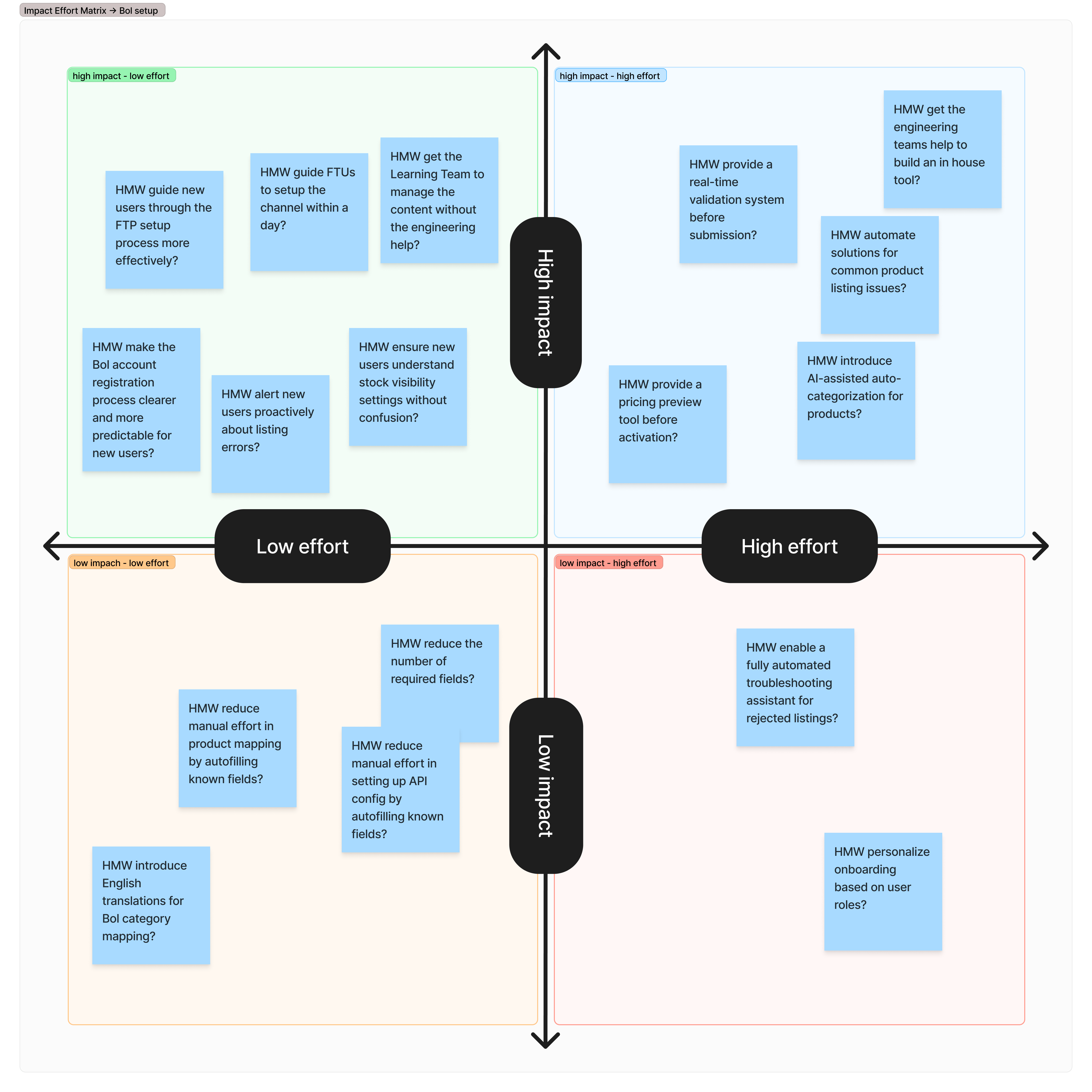
How Might We...
Using the insights from this workshop, we generated HMWs and prioritized them to fine-tune the MVP scope. This approach ensured that we focused on a quicker rollout of self-guided onboarding improvements.
HMWs prioritized for Bol
Solution Design & Implementation
Narrowing our focus
After further discussion, we decided to opt for a no-code tool due to the following constraints:
Limited engineering capacity → Our development resources were primarily focused on core product features.
Need for a flexible and scalable solution → The onboarding flow would require updates as the product evolves.
Faster implementation with minimal effort → We aimed for a short timeframe.
From identifying onboarding challenges to selecting a no-code solution
Then, we
chose the tool
that best fit our needs.
I created user flows for the top 3 selected tasks to…
Identify key touchpoints where guidance is needed.
Validate and optimize task flows with Engineering and PM.
Ensure no steps were overlooked during implementation.
Create user-friendly messages and tooltips with the Learning Team.
Align everyone involved in the project.
User flows for Bol tasks. 💬 shows messages, modals, or tooltips
1st iteration of Bol channel setup and activation
Design principles validated for further improvements
To create an effective onboarding experience, I focused on reducing cognitive load and increasing task success rates.
Guided interactions
Used interactive UI elements like modals and dynamic tooltips instead of passive documentation.
Contextual help
Provided step-by-step checklists and inline explanations instead of directing users to external documentation.
Progressive disclosure
Provided relevant information only when necessary to avoid overwhelming users.
User Testing
To assess the effectiveness of the implementation, I conducted moderated usability tests with new users to validate the onboarding flow. I measured task completion rate, time spent per task, observed user behavior (session replays), and gathered insights on usability to determine if there was an improvement in onboarding efficiency.
Key results: Performance improvements
We observed a significant improvement in efficiency across all 3 tasks.
Before and after results of user testing
30% average efficiency improvement across all 3 tasks.
Optimizing onboarding for early adopters
Usability testing revealed that experienced users (P2 and P4) slowed down after the introduction of onboarding guides. Based on this insight, we segmented users and displayed guides only to new users during their first 7 days to avoid unnecessary interruptions for others.
Post-test iterations
Improved design and content visibility of modals, tooltips, and messages.
Introduced progress bars and gamification to motivate users to complete onboarding.
Replaced guided modals with progressive disclosure.
Made error messages more actionable (e.g., "Fix Now" buttons).
Experiments helped to improve user engagement with modals, tooltips, and messages
Results & Impact
The impact of self-guided onboarding before and after launch showed improved efficiency, reduced reliance on support, and cost savings, highlighting the alignment with Product-Led Growth strategy.
Increase in channel activation within 7 days
Reduction in support tickets tagged as 'functionality unclear'
Average monthly support costs savings
NPS increase by +1.2 in May 2024
Faster setup, reducing time-to-value
Key Learnings & Next Steps
Lessons learned
There’s no one-size-fits-all onboarding experience.
What gets measured, gets made - analytics and insights helped narrow the scope.
Focus on the need, not the solution.
Keep it broad enough to explore multiple solutions including people outside product.
Real-time user observation (session replays) provided deeper insights guiding further improvements.
Next steps
Phase 2
Integrate the Zendesk AI-powered chat widget, as it connects to the Help Centre.
Phase 3
Redesign a multi-step flow for the channel setup forms in a single-column layout, ensuring related fields are grouped together.
Phase 4
Hand over the maintenance to the Learning team to expand self-guided onboarding for Amazon, Zalando, and other channels.
Phase 5
Omnichannel onboarding improvements - onboarding emails, educational content (e.g. guides, webinars, case studies), communities (e.g. a Slack channel for new users).
Phase 6
Continuously refine onboarding based on new features, user feedback, and product insights.















